近来的这几天,好多家长群都在议论一则消息,广东有一所学校出现了流感疫情的爆发情况,这对我们起到了提醒作用,虽说春天已然来临,然而流感并未远去,并且此次的病毒还呈现出了新的样式。
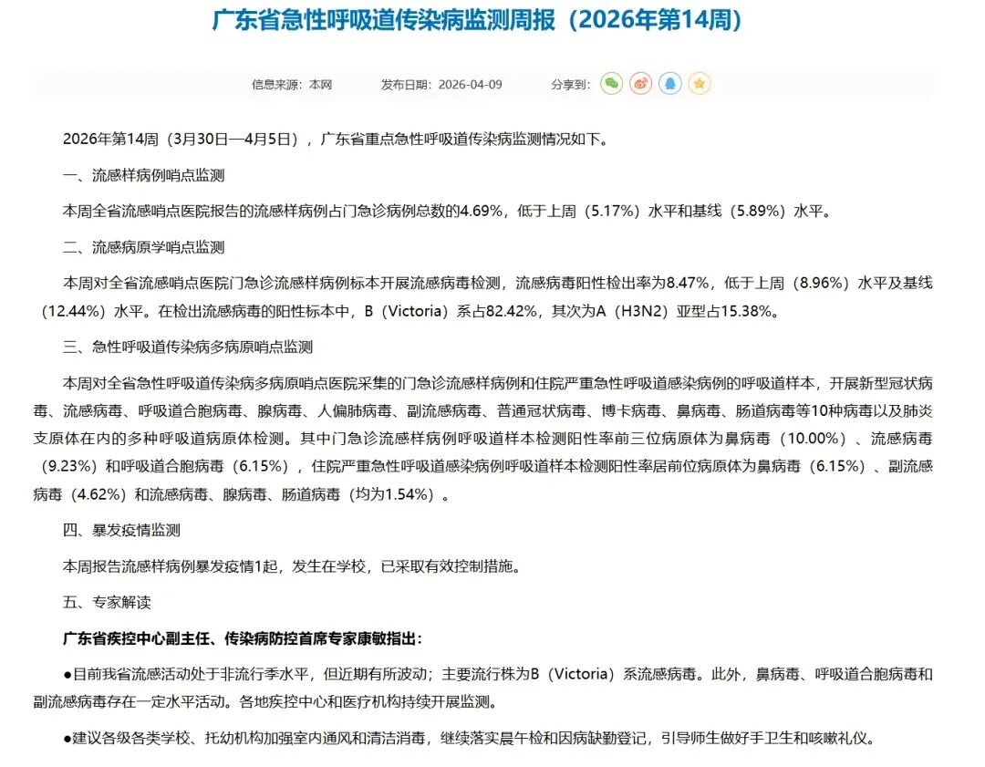
来自广东省疾病预防控制中心的消息显示,在2026年3月30日至4月5日的这一周期间,于一所学校里,广东报告了一起流感样病例暴发疫情,值得庆幸的是,相关部门已迅速施行有效的控制举措。
流感病毒悄悄换成了乙流主力
中国疾控中心给出的最新监测数据表明,全国流感病毒检测阳性率持续3周呈上升态势,在3月30日至4月5日的这一周里,全国哨点医院所检测到的流感病毒阳性率为16.3%,更需留意的是,主要的流行毒株由从前的甲流转变为乙型流感。
北京佑安医院的李侗曾,身为主任医师作出解释,流感一般是从每年11月起,持续到次年2至3月。今年3月底4月初的时候,流感活动再次呈现上升态势,这是因乙流开始趋于活跃。上一轮乙流高峰处于2023年12月至2024年1月,距离现在已经有两年多,大家体内的抗体水平已然下降了。
北方比南方严重 孩子成了重灾区
此次的监测数据呈现出一个极为显著的特点,即北方省份当中流感病毒检测的阳性比率相较于南方省份而言更高,与此同时,可以明确指出5到14岁年龄段的病例组其感染率比其他任何年龄组都要高出许多,这也就表明乙流病毒格外偏好于在类似学校这般的集体环境当中进行传播。
为何孩子在中招方面更具易发性呢?这是由于学校之中人群呈现出密集的状态,孩子们每日会花费较长时间共处一处,且教室的通风状况存在一定局限。加以孩子们个人在卫生习惯方面相对较为薄弱,像是洗手不够彻底、存在共用文具水杯之类的情况,如此一来病毒便极易借助飞沫以及接触的方式而快速地进行扩散。此次于广东所暴发的疫情出现在学校当中,这便充分地证实了这一要点。
乙流症状和甲流很像 但孩子容易拉肚子
李侗曾医生作出介绍,乙流的症状关键是以发热、全身酸痛、咳嗽、咽痛、流涕、打喷嚏作为主要表现。这些呈现跟甲流极为相似,普通之人很难仅仅凭借症状就区分开来,具体而言需要配合检验才能够确诊。所以要是孩子出现高烧一直不消退的情况,最好前往医院做个检测。
家长需格外留意之中较为关键的一区别:儿童感染乙流之后,呈现呕吐、腹泻等消化道病症这种症状表现的占比相较成年人而言更高,许多家长目睹自己孩子不停地吐还伴有腹泻,其第一反应是怀疑孩子是吃东西致使肚子不适,最终因此错过可以治疗的有利时机。要是孩童处于流感高发的阶段同时出现发烧以及消化道症状,那就一定必然要加以警惕乙流存在的可能性。

气温波动大 给了病毒可乘之机
今年春季,国内诸多地方的气温,仿若乘坐过山车一般,急剧起伏,时而高,时而低。这般天气情况变化趋势之下,会致使人体呼吸道的防御能力有所降低,进而使得病毒更易于侵入。并且,大量的人们,鉴于天气逐渐转暖,便放松了自身警惕,不再持续佩戴口罩,也不再频繁勤洗手,如此,则给予了病毒趁势传播的契机。
李侗曾医生表明,近期气温出现波动,这也是致使乙流活动呈上升态势的关键缘由之一,大家回忆一下,在3月底4月初这个时段,许多地方在一天之内便能够历经春夏两个季节,早上外出时穿着棉袄,到了中午却热得想要换上短袖,如此形式的温差对于免疫系统而言构成了一项颇具难度的考验。
学校是防控重点 家长要做好这几件事
鉴于当下乙流于5到14岁孩子当中展现出高发的特性,学校已然成为防控的关键所在。广东此次在发现疫情之后快速施行举措,涵盖将病例进行隔离、对环境予以消毒、强化晨午检等,这些无一不是切实可行且具有成效的办法。其他各个地区的学校也理应从中吸取教训,着重加强日常监测。
做好三件事家长能在家完成:其一,每天清晨摸摸孩子额头,询问他有无不适之感,一旦发觉发烧或者精神欠佳就暂且别让其去上学;其二,教导孩子在咳嗽打喷嚏之际应当用手肘或者纸巾捂住口鼻,切莫朝着他人;其三,要是班级中存在确诊流感的同学不妨让孩子上学之时佩戴好口罩,回到家后立马洗手更换衣服。
及时就医别硬扛 抗病毒药要早用
存在着这样一个误区,不少家长认为,孩子要是感冒发烧了,就在家里扛上那么几天,也就过去了。然而,流感并非普通感冒那般简单,它有可能引发像肺炎、心肌炎这类严重的并发症。尤其是乙流,虽说听起来相较于甲流要温和些许,可对于孩子来讲,照样存在着危险性。假定孩子体温持续处于高烧39度以上,且这种状况超过了24小时,又或者孩子精神呈现出萎靡不振的状态,不爱活动,那就必须得去医院。
在发病48小时内使用抗流感的病毒药物,其效果是最为理想的,它能够使病程得以缩短着,症状也为之减轻,还会使并发症的风险降低。所以千万别拖延,赶快进行早诊断,尽快开展早用药,这对于孩子而言是最最有利的时候。另外,当下接种流感疫苗虽说稍微滞后了些时日,但是对于那些尚未遭受到侵染的孩子来讲,它依旧能够给予一定程度的保护作用的,特别是学校里那些未曾得过流感的同学们,是可以思量着进行补种的。
身为家长,你家小孩就读的学校,有没有出现那种因发烧而请假人数增多的状况?在面对着春季之际涌起的这一波乙流时,你计划怎样帮孩子做好防护措施?欢迎于评论区分享你的经由体验以及行事办法,同时也千万别忘记点赞并进行转发,以此让更多的家长瞧见这些具有重要意义的消息。

